“Quien controle los tribunales, controla el estado».
Aristóteles.
Kleros pronto lanzará una serie de nuevos productos. Al registrarse como miembro del jurado, puede ganar dinero trabajando desde cualquier lugar de la tierra y llevar la justicia al ecosistema de la cadena de bloques.
El mundo atraviesa un acelerado proceso de globalización y digitalización. Un número creciente de transacciones se realiza en línea entre personas de todo el mundo. Entre el 3 y el 5% termina en disputas, un total de más de 700 millones sólo en 2015 (Katsh y Rabinovich-Einy 2017: 67).
Algunos son compradores en eBay que afirman que el vendedor no envió el producto tal como se especificaba en el acuerdo. Otros son usuarios de Airbnb que protestan porque la casa no era “como la de las imágenes”. Otros son patrocinadores en campañas de financiamiento colectivo que reclaman porque el equipo emprendedor falló en entregar los resultados prometidos.
Los métodos existentes de arbitraje son excesivamente lentos, costosos y poco confiables para un mundo en línea y en tiempo real. Este artículo presenta Kleros, un protocolo de adjudicación de disputas basado en la inteligencia colectiva y el blockchain.

Lo que los Griegos sabían sobre la Justicia
La Antigua Atenas desarrolló un sistema judicial notable. Los juicios utilizaban ciudadanos comunes como jurados. En los días de juicio, quienes deseaban formar parte del jurado se presentaban en el tribunal, donde se desarrollaba un sofisticado proceso de selección.
Los ciudadanos insertaban su pinakion (una placa de bronce o madera que servía como documento de identidad) en una ranura de un gran bloque de piedra llamado kleroterion. Luego, un funcionario echaba unos dados blancos y negros con forma de icosaedro (20 caras) por un tubo fijado verticalmente en un lado del kleroterion. Los dados se acumulaban en la parte inferior y eran liberados uno a uno, en el orden aleatorio en que iban cayendo. Los candidatos a los que caía un dado negro se iban a su casa. Los candidatos con un dado blanco iban al jurado (Boegehold 1995). De esta forma, el kleroterion era una máquina de sorteo antigua que garantizaba transparencia en la selección del jurado.
Hace 25 siglos, los atenienses descubrieron que la justicia podía funcionar entre pares siempre que se cumplieran tres condiciones: 1) El jurado debía ser voluntario; 2) El jurado debía ser pago; 3) La selección de jurados debía realizarse por sorteo (kleros). (1)
A comienzos del siglo XXI, a medida que los sistemas judiciales enfrentan grandes problemas para hacerse frente a la creciente complejidad de un mundo globalizado y digital, las ideas de los tribunales griegos vuelven a cobrar relevancia. Pueden ser la base para la construcción de un sistema de justicia descentralizado que resuelve disputas de manera rápida, económica y transparente. (2)



Una Disputa de Software
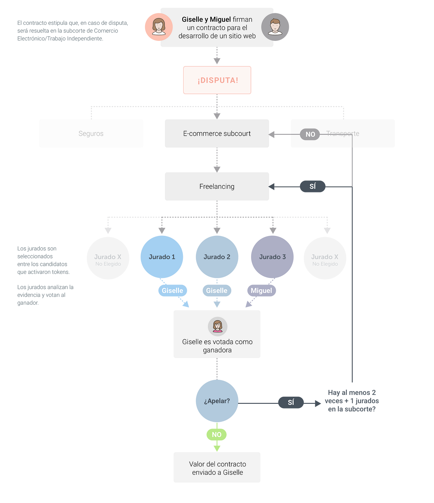
Giselle, una emprendedora de Argentina, contrata a Miguel, un programador de sitios web de Guatemala, en una plataforma de trabajadores independientes. Acuerdan las características del producto y Miguel empieza a trabajar. Algunas semanas más tarde, entrega el sitio web. Pero Giselle no está satisfecha. Alega que la calidad del trabajo es considerablemente inferior a lo esperado. Miguel responde: “Sólo hice lo que acordamos”. Giselle está frustrada. No puede contratar a un abogado para una disputa de unos cientos de dólares. Mucho menos, con alguien de otro país.
Imaginemos que, al momento del acuerdo, Giselle y Miguel hubiesen designado a Kleros como red de arbitraje en caso de surgir una disputa. Cuando Miguel deja de responder a sus correos electrónicos, Giselle pulsa el botón ENVIAR A ARBITRAJE y completa un simple formulario explicando su reclamo.
Chief es un desarrollador de software de Nairobi, Kenia. En el autobús rumbo al trabajo, revisa el sitio web de Kleros en búsqueda de trabajo de arbitraje. Gana un par de miles de dólares al año como jurado en disputas de software entre freelancers y sus clientes. Chief habitualmente trabaja en la subcorte Calidad de Sitios Web, que requiere conocimiento de html, javascript y diseño web. Activa 2 pinakion, una ficha (token) virtual utilizada en Kleros para la selección de jurados para disputas (4). Cuantas más tokens active, más probabilidades tiene un usuario de ser elegido como jurado.
Una hora más tarde, Chief recibe un email:
“Usted ha sido seleccionado como jurado de una disputa por la calidad de un sitio web. Puede acceder a la evidencia aquí. Tiene tres días para analizar la evidencia y enviar su decisión”.
Benito, un programador de Cusco, y Alexandru, de Rumania, reciben correos similares. También activaron sus pinakion en la subcorte de Calidad de Sitios Web. Fueron elegidos al azar entre un grupo de casi 3.000 candidatos. Aunque nunca se conocerán, trabajarán juntos en el arbitraje de la disputa entre Giselle y Miguel.
En el autobús de regreso a su casa, Chief analiza las pruebas y envía su decisión. Dos días más tarde, una vez que votaron todos los jurados, Giselle recibe un email:
“Estimada Giselle:
Te informamos que Kleros te eligió ganadora en tu disputa contra Miguel.
Como se especifica en el contrato, serás reembolsada por los $500 que pagaste más $50 por daños.
¡Gracias por usar Kleros!”
Miguel recibe un correo electrónico anunciando que perdió y que debe compensar a Giselle. Si no cumple, sufrirá una pérdida de reputación y esto perjudicará su capacidad de encontrar clientes en el futuro. Los jurados son recompensados por su trabajo y el caso está cerrado.
El Proceso de Decisión de Kleros
El proceso de Kleros se compone de las siguientes etapas: 1) El contrato, 2) Aseguramiento de la evidencia, 3) Selección del jurado, 4) Análisis, 5) Votación, 6) Apelación, 7) Redistribución de tokens.
1) El Contrato
Kleros es un sistema voluntario. Para utilizarlo, el contrato entre las partes debe tener una cláusula que indique que, en caso de disputa, ésta será adjudicada en Kleros. El contrato establece en qué subcorte ocurrirá el arbitraje. Algunas se especializan en comercio electrónico. Otras en finanzas. Otras en contratos de seguros.

Cada subcorte tiene un valor honorarios, dependiendo de la complejidad de las disputas y de la escasez de jurados con las habilidades adecuadas para resolverlas.
Desde el punto de vista de Kleros, es irrelevante quién pague los honorarios. Éstos podrían repartirse por igual entre las partes, ser pagados en su totalidad por una de ellas o por un mecanismo de seguro. Lo importante es que haya suficiente dinero para compensar al jurado por analizar las pruebas y votar un veredicto.


2) Asegurando la Evidencia
El proceso comienza cuando al menos una de las partes cree que hubo un incumplimiento de contrato. Cuando esto ocurre, el contrato en formato digital y las pruebas pertinentes son enviados a Kleros con seguridad criptográfica.
El tipo de pruebas dependerá de la disputa en cuestión. En el caso Giselle vs. Miguel, puede tratarse del texto del acuerdo y los archivos digitales entregados como producto. En una disputa en un juegos en línea donde una parte acusa a la otra de hacer trampa, la evidencia podría ser una grabación de la partida. En un conflicto por un seguro de accidente de automóvil, las pruebas podrían ser el contrato de seguro y las fotos del vehículo estrellado.
3) Selección del Jurado
La selección del jurado se basa en dos elementos: autopostulación de candidatos y sorteo. Para evitar represalias e intimidación, los jurados no están obligados a proporcionar una prueba de identidad. (3)
El desafío clave es: ¿cómo crear los incentivos adecuados para que jurados anónimos juzguen las disputas de manera honesta?
Hace 25 siglos, los griegos entendieron que el problema puede resolverse a través de una combinación entre un token y un mecanismo de selección aleatoria. Cualquiera puede postularse como candidato a jurado en una subcorte depositando un token llamado pinakion (PNK). Éste representa la posibilidad de ser elegido como jurado en una disputa. Cuanto mayor sea la cantidad de tokens activados por un usuario, mayor será la probabilidad de que sea elegido como jurado. La selección se realiza de manera aleatoria entre todos los usuarios que activaron su token en una subcorte específica.
El mecanismo es extremadamente resistente a ataques e intentos de manipulación. Los candidatos se postulan en una subcorte, no en casos individuales. Cada subcorte tiene múltiples casos simultáneos. Un mecanismo de sorteo asigna al candidato a un caso específico. Esta forma de selección actúa como protección contra sobornos. Desde el punto de vista del atacante, una parte muy importante del dinero tendría que ser utilizada para sobornar jurados que ni siquiera acabarían formando parte del tribunal.
Una vez que los jurados han sido elegidos, los pinakion quedan congelados. Sólo serán liberados una vez que el tribunal haya emitido su veredicto.

4) Análisis
Los usuarios sorteados como jurados reciben acceso a la evidencia. Ahora, cada uno tiene que analizarla y dar su veredicto. Diferentes subcortes tienen distintos parámetros respecto del procedimiento y el tiempo que los jurados tendrán para tomar una decisión, la complejidad de las opciones de votación y la posibilidad de comunicarse con las partes.
Las disputas más sencillas involucrarán sólo dos partes y dos opciones. Por ejemplo, en la disputa entre Giselle y Miguel, la decisión podría ser: “¿Quién tiene razón en la disputa? ¿Giselle o Miguel?”. Una opción algo más compleja podría ser: “De 0 a 100, ¿cuán culpable es Miguel?”.
En la etapa inicial, Kleros se concentrará en disputas simples, entre dos partes y con dos opciones. A medida que la tecnología se vaya perfeccionando, el sistema será capaz de adjudicar disputas cada vez más complejas.
5) Votación
Una vez procesadas las pruebas, los jurados votan una de las opciones. Están obligados a proporcionar una justificación para su decisión. La opción ganadora es la mediana del voto de los jurados. Esta opción da un resultado consensuado y es robusta al voto estratégico.
6) Apelación
En caso de que una parte no esté conforme con la decisión, siempre tiene la posibilidad de apelar. Las sentencias pueden ser apeladas múltiples veces. En cada ronda, se forma un nuevo tribunal con el doble de jurados que en la ronda anterior más uno. La parte que apela tendrá que pagar la tasa de justicia. En caso de volver a perder, puede apelar nuevamente, siempre haciéndose cargo de los costos del proceso.

7) Redistribución de Tokens
Una vez que el jurado llega a una decisión definitiva, los pinakion son descongelados y redistribuidos entre los jurados. Cada jurado ganará o perderá tokens en función de la coherencia de su voto con el de la mayoría.
La redistribución se basa en la lógica del punto focal o Schelling Point, concepto desarrollado por Thomas Schelling, experto en teoría de los juegos y Premio Nobel de Economía 2005. Schelling llamó punto focal a una solución que los agentes tienden a utilizar para coordinar su comportamiento en ausencia de comunicación o cuando las partes no confían en la otra.
Si los jurados fueron seleccionados correctamente, si tenían acceso a la misma evidencia y si tenían los incentivos correctos, el concepto de punto focal sostiene que deberían llegar a un veredicto similar sobre el mismo caso. Según este concepto, los jurados que votaron de manera incoherente con el resto no estaban debidamente calificados (se postularon en una subcorte para la que no tenían suficiente conocimiento) o no realizaron un análisis apropiado (tal vez, votaron demasiado rápido, sólo para cobrar sus honorarios).
Los incentivos de los jurados vienen de dos fuentes: 1) Los honorarios de arbitraje, que todos los jurados reciben por igual, como compensación por el tiempo invertido en analizar evidencia y votar; 2) La redistribución de pinakion desde los jurados que votaron de manera incoherente hacia los que votaron de manera coherente.
Imaginemos que la disputa entre Giselle y Miguel fue resuelta con 7 jurados. Ignasi y Julio, que votaron de manera diferente a la mayoría, pierden sus tokens. Estos son redistribuidos entre los jurados que votaron de manera coherente. El efecto neto sobre cada jurado dependerá de la diferencia entre el valor de los honorarios ganados y el valor de los tokens perdidos.

Como de costumbre, algunos usuarios intentarán abusar del sistema. Pero Kleros es robusto contra ataques. Manny lo aprendió de la peor manera. Él siempre se había considerado el más listo del barrio. Cuando descubrió Kleros, vio una oportunidad de ganar algo de dinero fácil. Compró unos pinakion y comenzó a activarlos en subcortes que pagaban altos honorarios de arbitraje. Por supuesto que, cuando era elegido como jurado, ni siquiera se molestaba en leer la evidencia. Sólo votaba al azar, recaudaba los honorarios y pasaba a otra disputa.
Algunas semanas después de empezar con su “brillante plan”, Manny descubrió que estaba perdiendo dinero. Aunque ganaba en honorarios de arbitraje, como su voto era a menudo incoherente, sistemáticamente perdía pinakion. A cabo de unas semanas, se dio cuenta de que el efecto neto era negativo y abandonó el plan.
El pinakion es un elemento crítico del sistema porque proporciona los incentivos para que Kleros produzca decisiones verdaderas. La expectativa de ganar o perder tokens brinda a los usuarios un incentivo a postularse en las subcortes donde realmente tienen experiencia, a analizar las pruebas cuidadosamente y a votar honestamente. Un jurado que escoge los casos equivocados, que no analiza cuidadosamente la evidencia o que no vota honestamente sufrirá una pérdida económica.
Kleros: un Protocolo de Justicia Multipropósito
Aunque en este artículo se utiliza el ejemplo de una disputa de desarrollo de software, Kleros es capaz de adjudicar una amplia gama de casos. Algunos comenzarán a funcionar en un futuro inmediato. Otros sólo serán viables en un plazo mayor.
Arbitraje de Pequeñas Disputas
A comienzos de los años ‘60, el 11,5% de los casos presentados en tribunales estadounidenses llegaba a juicio. En 2002, era sólo el 1,8%. El declive no se debe a que haya menos disputas, sino a la creciente utilización de procesos alternativos de resolución (Katsh y Rabinovich-Einy 2017: 14).
En las últimas décadas, con el fin de recortar el presupuesto de administración de justicia, distintos gobiernos promovieron el uso de la resolución alternativa de conflictos (ADR) en áreas tales como disputas comerciales, protección al consumidor y empleo. Algunas aplicaciones de Kleros incluirán arbitrajes de pequeñas demandas como fraudes de tarjeta de crédito, reclamos de consumo y en alquileres de vivienda. Los casos se decidirían en línea y la ejecución estará a cargo del gobierno, al igual que los arbitrajes voluntarios tradicionales.
Trabajo Independiente
El mercado de trabajo está mutando desde las relaciones tradicionales empleador-empleado a contratos a distancia y flexibles con proveedores independientes (Friedman 2005). El caso de Giselle vs. Miguel explicado más arriba es una típica disputa con un freelancer.
La tecnología de Kleros podría contribuir de manera notable a ampliar las oportunidades de trabajadores de todo el mundo, especialmente los de países con marcos jurídicos débiles. Un cliente de Alemania o Estados Unidos podría contratar servicios de programación o diseño a trabajadores independientes de Vietnam, Zimbabwe o Bolivia. En caso de disputa, Kleros podrá brindar un servicio de arbitraje que actualmente no existe. Esto aumentará significativamente las oportunidades de ser contratados para trabajadores de países con marcos jurídicos débiles.
Financiamiento Colectivo
El crowdfunding (financiamiento colectivo) es una creciente fuente de recursos para equipos emprendedores. Esto plantea una serie de preocupaciones sobre la capacidad del equipo de cumplir con los resultados prometido a los patrocinadores.
Un equipo emprendedor realiza una ronda de crowdfunding para financiar el desarrollo de un software. El acuerdo indica que los fondos serán transferidos una vez que se alcancen ciertos hitos de desarrollo. El próximo pago se realizará después del lanzamiento de la versión 2 del producto. Sin embargo, una vez que el equipo presenta el software, algunos patrocinadores reclaman: “Esto es realmente la versión 1 con algunas modificaciones menores”.
Kleros podría constituir un jurado para analizar la evidencia y tomar una decisión. Para esto, los contratos de crowdfunding del futuro podrían tener a Kleros como mecanismo de decisión sobre el cumplimiento de hitos de un proyecto.
Social Media
A medida que las interacciones sociales empiezan a ocurrir online, problemas de acoso, invasión de privacidad e información falsa se vuelven cada vez más importantes. Pueden causar graves pérdidas reputacionales y monetarias, así como daños psicológicos.
Soushiant y Uri están teniendo una discusión en una plataforma de social media. Uri denuncia a Soushiant por un comentario que viola los términos y condiciones de la plataforma. Soushiant responde: “Mi comentario no violó los términos y condiciones. No es mi culpa si Uri es demasiado sensible”. La evidencia es analizada por un jurado en Kleros. El jurado decide que el comentario de Soushiant violó los términos y condiciones. La plataforma quita a Soushiant 20 puntos de reputación.
Propiedad Intelectual
En un futuro no muy lejano, plataformas descentralizada de música como Ujo Music permitirán a los artistas subir música a la nube y recibir pagos a través de contratos inteligentes. Esto generará reclamos vinculados con infracciones a derechos de autor.
Imaginemos que la banda de rock The Misfits carga su nueva canción en Ujo Music. Otra banda, The Holograms, afirma que ésta viola sus derechos de autor. En plataformas centralizadas como YouTube, el reclamo se resuelve a través de un algoritmo propietario como Content ID, que bloquea los contenidos identificados como una violación a derechos de autor.
Una solución más transparente sería tomar la decisión a través de un jurado de Kleros: “The Holograms son los propietarios de los derechos de la canción. Todos los ingresos que ésta genere serán redirigidos a su cuenta”.
Juegos en Línea
League of Legends es un videojuego en línea con más de 100 millones de jugadores mensuales. El Campeonato del Mundo de 2016 repartió más de 6 millones de dólares en premios. Con tanto dinero en juego, es necesario asegurarse de que la competencia se desarrolle de manera limpia.
Los creadores desarrollaron un sistema que usa a miembros voluntarios de la comunidad para detectar y castigar a jugadores tramposos. Las sanciones van desde una advertencia hasta la expulsión. Valve, otra empresa de videojuegos, implementó Overwatch, un sistema similar. El desarrollo de un sistema de detección y castigo de jugadores tramposos en línea es otra aplicación clave de Kleros.
Un Sistema de Justicia para la Internet Descentralizada
Una parte cada vez mayor de nuestras vidas ocurre en línea. Nuestras interacciones sociales y económicas están mediadas por plataformas globales que conectan a productores de contenido, consumidores y anunciantes (Facebook y YouTube), compradores y vendedores (Amazon y eBay), conductores y pasajeros (Uber), y viajeros y anfitriones (Airbnb).
Algunos creen que, en los próximos años, la tecnología de blockchain permitirá el surgimiento de modelos distribuidos y propiedad de los usuarios de estas mismas plataformas. Realizaremos transacciones en versiones descentralizadas de eBay (Open Bazaar), contrataremos viajes en un Uber descentralizado (Arcade City), escucharemos música en un Spotify descentralizado (Ujo Music), contrataremos trabajadores en un Upwork descentralizado (Ethlance) y nos conectaremos en redes sociales descentralizadas (Steemit).
La visión de Kleros es construir una red descentralizada de jurados para adjudicar disputas en diferentes industrias. De esta forma, se convertirá en una parte fundamental de la infraestructura de la próxima generación de Internet.

Los contratos inteligentes son acuerdos escritos en código que se ejecutan automáticamente cuando se cumplen las condiciones predefinidas. Sin embargo, la ejecución automática contradice un principio básico de la filosofía del derecho: todos los contratos son incompletos. En el momento en que se firma, ningún contrato puede prever todas las posibles situaciones que pudieran ocurrir hasta el momento de la ejecución. A veces, la aplicación estricta podría derivar en una situación injusta.
Los griegos llamaron epikeia a un principio moral que eximía a un ciudadano del cumplimiento de una ley o contrato para ser fiel a su espíritu. Los sistemas jurídicos modernos reconocen que una parte puede ser relevada de la obligación de cumplimiento si tal obligación se ha vuelto irrazonable después de un cambio de circunstancias.
La adopción masiva de contratos inteligentes requiere de la implementación de un mecanismo de “escotilla de escape”. Pero, ¿cómo crear una escotilla de escape sin introducir un tomar de decisiones centralizado que represente un nuevo punto único de falla en el sistema?
Kleros puede ofrecer esta solución: una escotilla de escape descentralizada, un método de corrección de errores para revocar contratos inteligentes cuando el cumplimiento se ha vuelto irrazonable. Una escotilla de escape que funciona sin reintroducir arbitrariedad y corrupción en el sistema. Esto permitirá extender el uso de contratos inteligentes a un número creciente de industrias.
Mira nuestro video explicativo para calentarte
Nuestro video explicativo, dando una breve descripción del proceso.
1. Gana dinero por tu tiempo
Los honorarios de los jurados coherentes se pagan en ETH y PNK. Votar ‘coherentemente’ significa votar con la mayoría. Si no, pierde su PNK apostado y no recibe ninguna tarifa de arbitraje.
2. Ajuste a su horario
Resuelve disputas como y cuando quieras. ¡Sigue las notificaciones en nuestro Dapp y recuerda revisar la evidencia!
3. Utilice su experiencia para siempre
Siempre es bueno ser recompensado por usar tus habilidades. Kleros abre estas posibilidades con una gran cantidad de tribunales y casos de uso.
Para obtener una guía sobre cómo registrarse como jurado en nuestro programa piloto de Doges on Trial, lea esto .


Empezar como un jurado
Todo lo que queda ahora es que consigas algo de PNK, apóyalo en nuestro protocolo y espera a ver si estás listo. Después de eso, ¡depende de usted brindar justicia honesta y coherente para el mundo!
Echa un vistazo a la Kleros Juror Starter Kit .
Actualmente, hay dos canchas en vivo disponibles para participar. Ambas están relacionadas con nuestra lista de intercambios descentralizados de Ethfinex y nuestra asociación de registro curada de token.
Puede encontrar más información sobre ellos en los enlaces aquí y aquí .
¡Únete a Kleros!
Únete a la comunidad de chat en Telegram .
Visite nuestro sitio web .
Síguenos en Twitter .
Contribuye en Github .
¿Quieres saber más sobre la criptografía, las matemáticas, la economía y la ingeniería de software detrás de Kleros? Lee esta versión técnica del paper.
¿Quieres saber más sobre el proyecto y unirte a nuestro equipo? Visita nuestro website.
Conclusión
El comercio electrónico crece a un ritmo de dos dígitos. Se espera que alcance un mercado de 2 billones de dólares en 2020. Se estima que la economía colaborativa alcanzará un valor de 335 mil millones de dólares en 2025. El Banco Mundial prevé que el uso del crowdfunding para la compra de acciones alcanzará un mercado de 96 mil millones de dólares anuales sólo en los países en desarrollo hacia 2025.
Los sistemas jurídicos de la era de los estados nacionales fueron exitosos en la creación de un marco institucional para el crecimiento económico y la prosperidad social. Frente a la revolución digital, sin embargo, están alcanzando sus límites de complejidad. En el contexto de la nueva economía, los sistemas legales requieren un profundo replanteo. Pero son pocos los que investigan la infraestructura legal desde una perspectiva sistémica.
Los abogados investigan lo que es la ley. Los economistas estudian lo que la ley debería ser para cumplir con objetivos como la promoción del comercio. Pero casi nadie estudia lo que determina la eficacia del derecho como un sistema (Hadfield 2015: 215).
La incapacidad de los sistemas legales para resolver las disputas de la era de la Internet llevó a plataformas como eBay o Alibaba a desarrollar sus propios mecanismos de arbitraje. Sin embargo, más allá de estas iniciativas aisladas para resolver problemas específicos, no ha surgido ningún sistema horizontal que pueda aplicarse en todos los ámbitos y que pueda beneficiarse de una mayor especialización a lo largo del tiempo. Kleros busca convertirse en este sistema.
Aunque se basa en tecnologías de punta como el blockchain, la criptografía, la teoría de los juegos y la inteligencia colectiva, su lógica ya era conocida por los griegos hace 25 siglos: la justicia puede ser hecha entre pares.
Las criptomonedas están contribuyendo a la causa de la inclusión financiera. La inclusión de justicia es un objetivo igualmente importante. Así como el bitcoin democratiza el acceso a servicios financieros. La promesa de Kleros es la democratización de la justicia para todos.
Los Autores
Federico Ast es graduado en economía y en filosofía por la Universidad de Buenos Aires. Es Doctor en Dirección de Empresas por IAE Business School. Cursó el Global Solutions Program de Singularity University en 2016. Es profesor de un programa de blockchain en Coursera, a lanzarse en enero de 2018. Es fundador de Crowdjury y Kleros, dos proyectos que utilizan blockchain e inteligencia colectiva para democratizar el acceso a la justicia.
Clément Lesaege se graduó en informática en la Université de Technologie de Compiègne. Tiene una maestría en informática en el Georgia Institute of Technology. Es un experto en sistemas de decisión y machine learning.
Notas al Pie
(1) En la década de -420, los jurados recibían tres óbolos por un día de trabajo. Aunque no era una suma importante, era suficiente para sostener a una familia.
(2) El sistema judicial de los Estados Unidos conservó algo del espíritu de las cortes atenienses en su sistema de jurados. Esta característica participatoria del sistema político norteamericano era muy admirada por Tocqueville: “El jurado, y más especialmente, el jurado civil, sirve para comunicar el espíritu de jueces a la mente de todos los ciudadanos; y este espíritu, con sus correspondientes hábitos, es la mejor preparación para las instituciones libres” (Tocqueville 1961: 336–37).
(3) La seudonimidad, un aspecto clave del proceso de adjudicación de Kleros, puede verse tanto como una ventaja o una desventaja. Es una ventaja desde el punto de vista de proteger a los jurados de una posible retaliación o intimidación de las partes. Es una desventaja cuando se requiere responsabilidad individual de los jurados, o cuando se requiere que el jurado sea seleccionado entre un conjunto pre-definido de candidatos.
(4) El nombre pinakion es una referencia a la placa de bronce que los ciudadanos atenienses usaba como documento de identidad. En la red de Kleros, depositar pinakion brinda al usuario la posibilidad de ser elegido como jurado y a ganar honorarios de arbitraje. Los pinakion serán distribuidos entre el público en un evento de distribución de tokens.
Si quieres saber más de Blockchain puedes seguir a Ingmar Alejandro Frey Ros quien es Socio Fundador junto Ray Cámara Sanchez en Avocado y Cryptohabanero.
Autor: Daniel Sánchez
Descargo de responsabilidad: este comunicado de prensa es sólo para fines informativos, la información no constituye consejo de inversión o una oferta para invertir. Cryptohabanero no es responsable de los productos y/o servicios descritos.
Deja un comentario